Assessment of oxidative stress biomarkers in felines infected with calicivirus

Document Type : Original Articles

Authors

1 Department of Veterinary Medicine, Islamic Azad University, Karaj Branch, Karaj, Iran

2 Department of Microbiology, Karaj Branch, Islamic Azad University, Karaj, Iran

3 Department of Clinical Science, Islamic Azad University, Karaj Branch, Karaj, Iran

4 Department of computer science, Faculty of science, Leiden University, Leiden, Netherland

10.32592/ARI.2025.80.2.383

Abstract

Feline Calicivirus (FCV) affects cats, causing respiratory and oral issues. Oxidative stress is a key aspect in FCV pathology, stemming from imbalances between reactive oxygen species (ROS) and antioxidant defenses. Given cats' heightened sensitivity to oxidative stress, this study aims to explore its presence in FCV-afflicted felines via serum markers. A total of 20 Plasma samples from the Control Group cat and patient group (n=10 each) were obtained and the patient group was confirmed using RT-PCR. Additionally, the presence of Plasma markers (Malondialdehyde: MDA, Superoxide Dismutase: SOD, Catalase, Glutathione Peroxidase: GPx, and Total Antioxidant Capacity: TAC) for oxidative stress were assessed using the ELISA kit. Finally, data analyses and visual representations were executed using Python. Distinct variations in oxidative stress markers among feline cohorts were observed. Patient SOD and GPx levels were 39.73 u/L and 75.63 u/L, respectively, while controls showed 36.41 u/L and 218.48 u/L (p-values: 0.05, 0.017). CAT and MDA values in patients were 3.7 u/L and 9.85 nmol, respectively, contrasting with 11.81 u/L and 4.17 nmol in controls (p-values: 0.002, 0.050), while TAC levels showed minimal differences. The study's results revealed distinct changes in oxidative markers like SOD, GPx, and MDA compared to healthy cats. The slight increase in SOD and decreased GPx activity suggests heightened oxidative stress. Furthermore, these findings highlight potential oxidative disruptions in FCV-infected cats, emphasizing the need for further investigation and potential therapeutic strategies. Additionally, exploring potential therapeutic interventions, like antioxidant supplementation, may open avenues for improved disease management strategies in affected felines.

Keywords

Main Subjects


1. Introduction

Feline calicivirus (FCV) is a prevalent concern among cats, manifesting as respiratory challenges or oral ulcers and often resulting in multiple health complications ( 1 ). This virus is known to manifest as oral lesions, predominantly affecting the tongue and the roof of the mouth. In some cases, upper respiratory tract symptoms may also be present. Colonization by FCV has been observed to result in significant pulmonary complications in juvenile cats and, on rare occasions, in adult felines ( 2 ). The virus in question has been classified as a member of the Vesivirus genus within the Caliciviridae family. It is characterized as a single-stranded, positive-sense RNA virus devoid of an envelope. The FCV genetic material, which spans 7.5 kilobases (kb), comprises three interrelated open reading frames (ORF). The first open reading frame (ORF) encodes non-structural proteins, while the second is responsible for the VP1 major capsid protein and the third for the VP2 minor capsid protein. Given its RNA genome, it is anticipated that FCV would exhibit significant genomic variability, with a range of 1.3 × 10-2 to 2.6 × 10-2 substitutions per nucleotide ( 3 ). This tendency is attributable to the absence of a proofreading mechanism, a common occurrence in viral RNA-dependent RNA polymerases, resulting in diminished fidelity. This propensity for replication with errors has been demonstrated to enhance the adaptability of FCV, thereby enabling it to adapt to novel environmental settings. This adaptability engenders contemporary challenges linked to FCV, including the complexities involved in selecting typical strains for vaccination, the occurrence of persistently infected felines, and the emergence of exceptionally virulent FCV strains ( 4 ). In order to address complications induced by FCV, a comprehensive assessment of the virus's pathogenic attributes is imperative. Therefore, the objective of this study is to deepen our comprehension of the pathogenesis of FCV. The primary site of replication for the FCV is the respiratory tissues; however, it is also capable of transmitting to other tissues, including visceral tissues, faeces and, on occasion, urine. The virus lacks a specific cap structure and replicates within the intercellular membranes via a minus-strand RNA intermediate ( 5 ). A study by Alessandro Natoni et al. found that FCV can trigger the mitochondrial apoptosis pathway by inducing the translocation of phosphatidylserine to the host cell's outer membrane ( 6 ). A more profound comprehension of the molecular mechanisms and pathways associated with this infection will facilitate our understanding of the pathogenicity of the virus. Consequently, the objective of this study is to ascertain the presence of oxidative stress, a significant cellular pathway during FCV infection, with a view to enhancing our comprehension of FCV pathogenesis. Oxidative stress is characterized by an imbalance between elevated concentrations of reactive oxygen species (ROS) and diminished antioxidant defense activity. Excessive oxidative stress can result in cellular damage and tissue degradation. Although ROS plays an indispensable role in optimal cellular operations, notably energy generation by the mitochondria, augmented oxidative stress has been implicated in natural processes like ageing and physical exertion, as well as in various disease states encompassing oncological conditions, neurodegenerative disorders, cardiovascular ailments, diabetes, inflammatory conditions, and toxin-induced disturbances ( 7 ). Felines appear to display heightened vulnerability to oxidative stress and its subsequent harm. This inherent tendency may be influenced by variations in spleen anatomy ( 8 , 9 ). Evidence of oxidative stress has been documented in various disorders affecting this species, including diabetes mellitus ( 10 ), chronic kidney disease ( 11 ), and feline immunodeficiency virus (FIV) infections ( 12 ). To ascertain the occurrence of oxidative stress, it is imperative to select suitable biomarkers that are indicative of its presence. As demonstrated by several studies, three key enzymes have been identified as being pivotal in the context of oxidative stress: namely, superoxide dismutase (SOD), glutathione peroxidase (GPx), and catalase (CAT) ( 13 ). Furthermore, a multitude of molecules are susceptible to oxidation, a process that is particularly prevalent in lipids, which are inherently prone to oxidation due to their molecular composition, which is rich in reactive double bonds ( 14 ). Lipid peroxidation is a central element in the realm of oxidative stress. Among the extensively researched indicators of lipid peroxidation are isoprostanes (IsoPs) and malondialdehyde (MDA) ( 15 ). The total antioxidant capacity (TAC) is an additional indicator in serum that reflects the collective influence of all antioxidants found in the bloodstream. It provides a comprehensive metric of oxidative conditions. Optimal superoxide production serves as a beneficial metabolite, assuming pivotal roles in cellular processes such as division. In addition, it acts as a countermeasure against lipid peroxidation. However, excessive production of this radical can lead to lipid peroxidation initiation, protein impairment and DNA damage. This sequence of events can result in cellular dysfunction and eventual cell death through either apoptosis or necrosis. The dual-edged nature of these properties makes it challenging to reinstate the ideal equilibrium between superoxide and SOD, especially when disrupted by trauma, illness, or the aging process ( 16 ). The intracellular antioxidant system encompasses both enzymatic and non-enzymatic components. As previously stated, the enzymatic elements comprise SOD, CAT, and GPx, while glutathione is distinguished as a non-enzymatic antioxidant (AOX) ( 15 ). SOD facilitates the dismutation of O2-, yielding O2 and H2O2 as byproducts. Concurrently, CAT and GPx collaborate to breakdown H2O2 into H2O and O2. Conversely, when reactive species (RS) are generated in excess and exceed AOX's neutralizing capacity, the balance shifts towards oxidants, resulting in the onset of oxidative stress ( 17 ). The assessment of biomarkers associated with oxidative stress provides a comprehensive perspective on the presence of reactive oxygen species (ROS) and the effectiveness of the antioxidant (AOX) system. The objective of this study is to determine the occurrence of oxidative stress in felines infected with feline calicivirus (FCV) through the measurement of serum oxidative biomarkers. By deepening our understanding of this condition and its associated oxidative stress patterns, we may identify treatment strategies that utilize antioxidants or agents that mitigate oxidative stress.

2. Materials and Methods

2.1. Sample Collection

The plasma specimens employed in this study were obtained with meticulous care from Nikan Pet Hospital in Tehran Province. These samples were then methodically organised into two distinct groups for a comprehensive comparative analysis. The first group, designated as the Control Group, comprised plasma samples extracted from 10 cats that had been presented for routine health screenings. Intriguingly, these felines, despite their diverse backgrounds and age groups, exhibited no discernible clinical anomalies upon thorough physical examinations. In contrast, the Patient Group presented a contrasting scenario. This group comprised plasma samples from a separate set of 10 cats, all of whom had tested positive for FCV when subjected to the RT-PCR diagnostic method. A further compounding factor in the health status of the cats was the presence of oral ulcers, which indicated the virulence and symptomatic manifestation of the infection. The ages of all feline subjects in the study ranged from 8 to 24 months. Once collected, all serum samples underwent stringent storage protocols. They were methodically preserved at an ultra-low temperature of -80°C. This ensured the stability and integrity of the samples, making them suitable for the subsequent laboratory analyses. These imminent tests were designed with precision to target and quantify specific markers, namely malondialdehyde (MDA), superoxide dismutase (SOD), catalase, glutathione peroxidase (GPx), and total antioxidant capacity (TAC). These markers are integral to understanding the oxidative stress levels and overall health status of the subjects.

2.2 RT-PCR

In the course of the procurement of plasma samples from felines manifesting potential clinical indications, concomitant rectal and mucosal specimens were obtained. These specimens were then subjected to an RT-PCR analysis targeting FCV, employing the primers delineated by Kim et al. ( 18 ). Following this evaluation, samples that yielded positive results were incorporated into our designated "Patient Group."

2.3. ELISA

In order to assess the levels of MDA, SOD, GPx, CAT and TAC, the ZellBio ELISA kit was employed. Adherence to the manufacturer's guidelines was maintained throughout the assay procedures. The outcomes for all parameters, with the exception of MDA, were determined using an ELISA reader. However, MDA levels, which are indicative of lipid peroxidation, were measured photometrically. SOD activity represents the conversion of O2- to H2O2 and O2. It is evident that both the chemical oxygen demand (COD) and the glutathione-S-transferase (GST) play pivotal roles in the decomposition of H2O2 into H2O and oxygen. Furthermore, the total acidity coefficient (TAC) has been shown to serve as an index reflecting the overall status of the AOX system.

2.4. Statistical Analysis

In order to assess the levels of MDA, SOD, GPx, CAT and TAC, the ZellBio ELISA kit was employed. Adherence to the manufacturer's guidelines was maintained throughout the assay procedures. The outcomes for all parameters, with the exception of MDA, were determined using an ELISA reader. However, MDA levels, which are indicative of lipid peroxidation, were measured photometrically. SOD activity represents the conversion of O2- to H2O2 and O2. It is evident that both the chemical oxygen demand (COD) and the glutathione-S-transferase (GST) play pivotal roles in the decomposition of H2O2 into H2O and oxygen. Furthermore, the total acidity coefficient (TAC) has been shown to serve as an index reflecting the overall status of the AOX system.

2.5. Ethical Considerations

The study protocol, incorporating sample collection and analyses, received formal approval from the Ethics Committee of the Karaj Islamic Azad University, with the reference code IR.IAU.K.REC.1401.153.

3. Results

The present investigation involved the analysis of oxidative stress parameters within two distinct groups: patients and controls. It was found that there were notable variances in these parameters, which may offer profound insights into the underlying biochemical pathways associated with the disease conditions. As demonstrated in Figure 1, the mean levels of the Superoxide Dismutase (SOD) enzyme observed in the affected cohort were 39.73 u/L, with a standard error of 5.11. In comparison, the mean SOD concentration recorded in the healthy subjects was 36.41 u/L, with a standard error of 2.33. This yielded a statistical significance indexed at p=0.05. Transitioning to the Glutathione Peroxidase (GPx) enzyme, the data for the affected group showcased a median value of 75.63 u/L with a fluctuation encapsulated within a 14.86 standard error. In contrast, the unaffected subjects exhibited a significant GPx mean value of 218.48 u/L and an oscillation of 34.6, resulting in a noteworthy p-value of 0.017. The mean catalase (CAT) enzymatic activity in the affected sample was found to be 3.7 u/L, with a standard deviation of 0.43. In contrast, the healthy counterparts exhibited a mean CAT activity of 11.81 u/L, with a standard deviation of 1.46. The resulting p-value was significant at the 0.002 level. An investigation into the malondialdehyde (MDA) metrics revealed a central tendency for the patient pool of 9.85 nmol, accompanied by a tight spread of 0.98. In contrast, the baseline group exhibited an MDA mean of 4.17 nmol, with a concomitant spread of 0.68, yielding a significant p-value of 0.050. Finally, the Total Antioxidant Capacity (TAC) exhibited an average value of 1.35 µmol/L, with a nominal standard error of 0.02. In summary, the findings of the present study emphasized the existence of distinct intergroup variations in several oxidative stress parameters, which may serve to elucidate the biochemical intricacies associated with the examined conditions.

Figure 1. This figure illustrates the logarithmic activities of each enzyme along with their corresponding estimated p-values. The red color represents the patient group, while the green color represents the control group.

4. Discussion

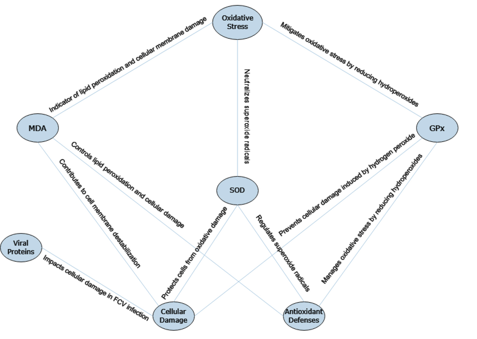
Oxidative stress is defined as a state of imbalance in which oxidants surpass antioxidants in concentration, potentially leading to cellular damage ( 19 ). The production of oxidants is a by-product of aerobic metabolism, and their synthesis can be amplified under specific pathological circumstances. A complex network of antioxidants functions as a regulatory system, maintaining a delicate equilibrium. These antioxidant mechanisms possess a degree of adaptability, allowing them to adjust to fluctuating demands to a limited extent ( 20 , 21 ). The intricate relationship between oxidative stress and disease pathogenesis has gained momentum in veterinary research over recent years. In the study by Ho et al., the enzymatic antioxidant activities, namely CAT, GPx, and SOD, were meticulously measured in plasma in order to gauge the antioxidant potential ( 15 ). The present study contributes to the growing body of evidence in this field by discerning the differences in key oxidative stress parameters, namely SOD, GPx, CAT, and MDA TAC, between two feline groups. The first group consists of patients affected by FCV, while the second group comprises a healthy control cohort. Figure 2 demonstrates the relationship between the aforementioned enzymes and oxidative stress. The SOD plays a crucial role in neutralizing superoxide radicals, serving as the primary defense against oxygen-derived free radicals (ROS). In response to elevated ROS levels, SOD catalyzes their conversion to hydrogen peroxide (H2O2), which, in turn, protects cells from oxidative damage. The findings of this study indicate an observed increase in SOD levels within the patient group compared to the control group. The movement of superoxide within cellular environments is somewhat restricted, primarily due to its difficulty in permeating cell membranes. Additionally, its transient nature suggests that its effects are likely confined to its immediate region of formation ( 22 , 23 ). Glutathione Peroxidase (GPx) functions as a vital antioxidant defense mechanism against oxidative injury. Typically, GPx aids in mitigating oxidative stress by converting H2O2 and organic hydroperoxides into water and their respective alcohols ( 24 ). The heightened activity of reactive oxygen species (ROS) gave rise to elevated levels of H2O2. In this case, both GPx and catalase (CAT) work to detoxify the H2O2 produced to protect the cell. However, GPx requires glutathione as a cofactor, and in the absence of glutathione it cannot detoxify H2O2 efficiently. Our results showed a significant decrease in GPx activity in the patient cohort compared to controls. This reduction may be due to a decrease in glutathione levels. Reduced GPx and CAT activity can make cells vulnerable to hydrogen peroxide, which can further decompose to form highly reactive hydroxyl radicals, escalating oxidative stress. The observed decrease in GPx activity in FCV-infected cats highlights a key aspect of viral infections. Viruses often manipulate host cell machinery, including antioxidant defences, to create an environment conducive to their replication. Consequently, the reduced GPx activity may result from the virus interfering with the host's antioxidant systems. This finding highlights the need for antiviral strategies that not only target the virus directly, but also boost the host's antioxidant defences. Further evidence of oxidative imbalance was found by analysing MDA levels. MDA, a low molecular weight tri-carbon aldehyde, results from free radical-induced degradation of polyunsaturated fatty acids in biological membranes. Insufficient activity of GPx and CAT, coupled with an increase in superoxide radicals, leads to increased lipid peroxidation. The assessment of MDA levels serves as a reliable indicator of lipid peroxidation in biological samples, as it is a significant product of this mechanism ( 25 ). The almost doubled MDA concentration in the patient group compared to controls suggests a scenario of increased cellular membrane damage, possibly induced by reactive oxygen species ( 26 , 27 ). Furthermore, the elevated MDA levels in FCV-infected cats highlight the severity of cellular damage induced by oxidative stress. MDA, a by-product of lipid peroxidation, is not only a marker but also an active contributor to cell membrane destabilization. This suggests a potential vicious cycle in which virus-induced oxidative stress damages cell membranes, leading to further oxidative stress. Breaking this cycle may be a promising avenue for therapeutic intervention. Research into antioxidants or compounds that specifically target lipid peroxidation may provide new opportunities to mitigate FCV-induced oxidative stress and its consequences. Although the difference bordered on statistical significance, from a biological point of view, such an increase cannot be overlooked. Finally, Total Antioxidant Capacity (TAC) provides a comprehensive view of the collective activity of both enzymatic and non-enzymatic antioxidants. In the presence of oxidative stress, it has been speculated that the number of antioxidants may decrease as they bind to oxidative radicals to detoxify them. It is important to note that TAC is not only influenced by the amount of oxidative radicals, but also changes according to feeding conditions and dietary intake. According to our analysis, TAC decreased in the patient group, indicating an increase in oxidative radicals in this group. Given the importance of these findings, further studies should investigate the complex mechanisms of oxidative stress in FCV infection. Investigating how specific viral proteins modulate oxidative stress-related pathways may reveal novel therapeutic targets. In addition, longitudinal studies monitoring these oxidative stress markers during different stages of FCV infection could provide valuable insights into disease progression and severity. In conclusion, our findings highlight a potential oxidative imbalance in cats infected with FCV, suggesting oxidative stress as a possible player in the etiology or progression of the disease. This oxidative stress, characterized by disturbed levels of SOD, GPx, CAT and MDA, demonstrates the profound impact of FCV infection on feline physiology. These changes highlight the need for a multifaceted approach to the treatment of FCV, integrating antiviral strategies to combat the virus with antioxidant therapies to alleviate the oxidative burden on feline cells. While our findings provide valuable insights, they also pave the way for more in-depth investigations. Delving deeper into the mechanisms causing these changes, perhaps through molecular and genetic studies, could provide a more complete understanding. In addition, exploring potential therapeutic interventions, such as antioxidant supplementation, may open avenues for improved disease management strategies in affected cats.

Figure 2. This diagram illustrates the connection between the biomarker and oxidative stress.

Acknowledgment

We would like to express our gratitude to the staff of Nikan Pet Hospital for their kind help and support.

Authors' Contribution

HP designed this study. KF and SS drafted manuscript. PY and KF did the laboratory tests. PY preformed the statistical analysis. SS prepared the figure. HP and KF edited the final manuscript. HP, KF, PY, and SS read and approved the final manuscript.

Ethics

It is hereby asserted that all ethical standards have been observed in the preparation of the submitted article.

Conflict of Interest

The authors declare that there is no conflict of interests regarding the publication of this paper.

Data Availability

The data sets utilized and examined in the present study are available from the corresponding author upon reasonable request.

References

  1. Liang J, Zang M, Zhou Z. Genetic and phylogenetic analysis of capsid gene of feline calicivirus in Nanjing, China. Infection, Genetics and Evolution. 2022; 103: 105323.
  2. Hofmann-Lehmann R, Hosie MJ, Hartmann K, Egberink H, Truyen U, Tasker S, Belák S, Boucraut-Baralon C, Frymus T, Lloret A, Marsilio F, Pennisi MG, Addie DD, Lutz H, Thiry E, Radford AD, Möstl K. Calicivirus Infection in Cats. Viruses. 2022; 14(5): 937.
  3. Coyne KP, Gaskell RM, Dawson S, Porter CJ, Radford AD. Evolutionary mechanisms of persistence and diversification of a calicivirus within endemically infected natural host populations. Journal of Virology. 2007; 81(4): 1961-1971.
  4. Radford A, Coyne K, Dawson S, Porter C, Gaskell R. Feline calicivirus. Veterinary Research. 2007; 38(2): 319-335.
  5. Pesavento PA, Chang K-O, Parker JSL. Molecular virology of feline calicivirus. Veterinary Clinics of North America: Small Animal Practice. 2008; 38(4): 775-86.
  6. Natoni A, Kass GEK, Carter MJ, Roberts LO. The mitochondrial pathway of apoptosis is triggered during feline calicivirus infection. Journal of General Virology. 2006; 87(2): 357-361.
  7. Preiser JC. Oxidative stress. Journal of Parenteral and Enteral Nutrition. 2012; 36(2): 147-154.
  8. Christopher MM, Broussard JD, Peterson ME. Heinz body formation associated with ketoacidosis in diabetic cats. Journal of Veterinary Internal Medicine. 1995; 9(1): 24-31.
  9. Harvey JW, Kaneko, J. Mammalian erythrocyte metabolism and oxidant drugs. Toxicology and Applied Pharmacology. 1977; 42(2): 253-261.
  10. Webb CB, Falkowski L. Oxidative stress and innate immunity in feline patients with diabetes mellitus: the role of nutrition. Journal of feline medicine and surgery. 2009; 11(4): 271-276.
  11. Keegan R, Webb C. Oxidative stress and neutrophil function in cats with chronic renal failure. Journal of Veterinary Internal Medicine. 2010; 24(3): 514-519.
  12. Webb C, Lehman T, McCord K, Avery P, Dow S. (2008). Oxidative stress during acute FIV infection in cats. Veterinary Immunology and Immunopathology. 2008; 122(1-2): 16-24.
  13. Panjamurthy K, Manoharan S, Ramachandran CR. Lipid peroxidation and antioxidant status in patients with periodontitis. Cellular and Molecular Biology Letters. 2005; 10(2): 255-64.
  14. Porter NA, Caldwell SE, Mills KA. Mechanisms of free radical oxidation of unsaturated lipids. Lipids. 1995; 30(4): 277-290.
  15. Ho E, Galougahi KK, Liu C-C, Bhindi R, Figtree GA. Biological markers of oxidative stress: applications to cardiovascular research and practice. Redox Biology. 2013; 1(11): 483-491.
  16. McCord JM, Edeas MA. SOD, oxidative stress and human pathologies: a brief history and a future vision. Biomedicine & Pharmacotherapy. 2005; 59(4): 139-142.
  17. Demirci-Cekic S, Özkan G, Avan AN, Uzunboy S, Çapanoğlu E, Apak R. Biomarkers of oxidative stress and antioxidant defense. Journal of Pharmaceutical and Biomedical Analysis. 2022; 209: 114477.
  18. Kim SJ, Park YH, Park KT. Development of a novel reverse transcription PCR and its application to field sample testing for feline calicivirus prevalence in healthy stray cats in Korea. Journal of Veterinary Science. 2020; 21(5): e71.
  19. Sies H. Oxidative stress: oxidants and antioxidants. Experimental Physiology: Translation and Integration. 1997; 82(2): 291-295.
  20. Sies H. Strategies of antioxidant defense. European Journal of Biochemistry. 1993; 215(2): 213-219.
  21. Hussain AlDulaimi L. Effect of Oxidative Stress on Histological and Immunohistochemical Changes in Testes of Albino Mice. Iranian Journal of Veterinary Medicine. 2024; 18(2): 187-194.
  22. Cardoso AR, Chausse B, da Cunha FM, Luévano-Martínez LA, Marazzi TB, Pessoa PS, Queliconi BB, Kowaltowski AJ. Mitochondrial compartmentalization of redox processes. Free Radical Biology and Medicine. 2012; 52(11-12): 2201-2208.
  23. Holmström KM, Finkel T. Cellular mechanisms and physiological consequences of redox-dependent signalling. Nature Reviews Molecular Cell Biology. 2014; 15(6): 411-421.
  24. Pei J, Pan X, Wei G, Hua Y. Research progress of glutathione peroxidase family (GPX) in redoxidation. Frontiers in Pharmacology. 2023; 14: 1147414.
  25. Suresh D, Annam V, Pratibha K, Prasad BM. Total antioxidant capacity–a novel early bio-chemical marker of oxidative stress in HIV infected individuals. Journal of Biomedical Science. 2009; 16: 1-4.
  26. Atiba AS, Abbiyesuku FM, Oparinde DP, Temitope A, Akindele RA. Plasma malondialdehyde (MDA): an indication of liver damage in women with pre-eclamsia. Ethiopian journal of health sciences. 2016; 26(5): 479-486.
  27. Karimi B, Yousefi S. A Brief Review of Synthesis Methods, Biological Activities and Cytotoxicity of Cerium Oxide Nanoparticles. Iranian Journal of Veterinary Medicine. 2024.